• 首页
  • 协会动态
  • 企业动态
  • 协会会员
  • 优秀设计师
  • 装修课堂
  • 建筑智能化
  • 诚信建设
  • 职称培训
  • 专家库
  • 入会申请

  • 张家港市沙工校企合作商会来我会考察交流[11- 18]最新内容
  • 市委党建办陶纪元考察文创园[02- 09]最新内容
  • 招租[11- 26]最新内容
  • 市人大领导调研文创园[09- 08]最新内容
  • (21-10)关于积极做好当前装修装饰行业企业疫情防控工作的通知[07- 22]最新内容
  • 苏州市住建局组织专家 来我市考评“姑苏杯”(装饰类)优质工程[07- 22]最新内容
  • 关于组织开展2021年苏州市“姑苏杯”(房建、装饰、安装等类)优[04- 30]最新内容
  • 装饰协会(商会)联合工会 组织巾帼先进赴张家港湾参观踏青[04- 28]最新内容
  • 关于评选2021年度张家港市装修装饰行业 “巾帼文明岗”、“巾帼[02- 26]最新内容
  • 工商联走访慰问先进商会[02- 03]最新内容
您现在的位置:主页 > 协会文件 >

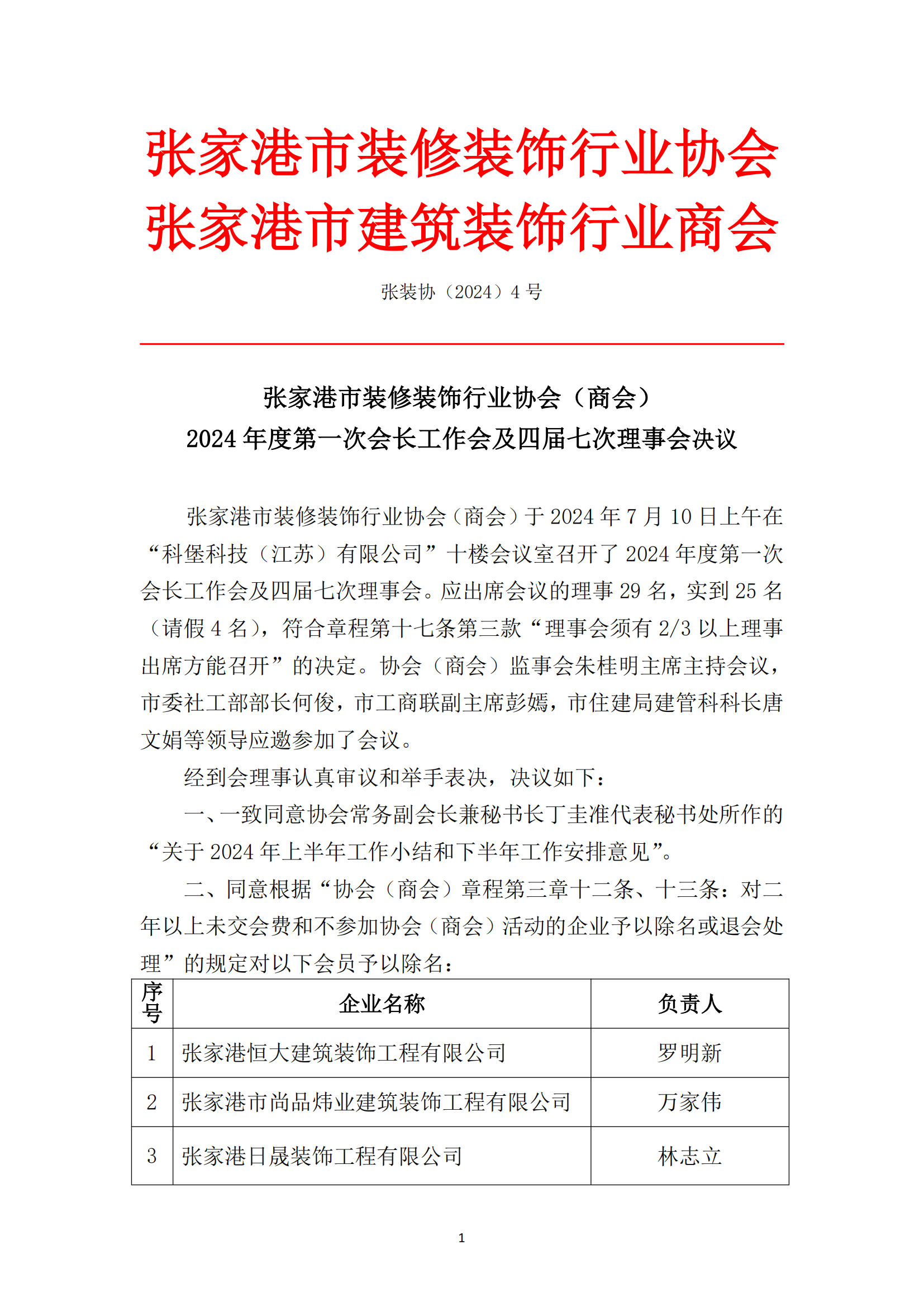
(24-04)2024年度第一次会长工作会及四届七次理事会决议

文章来源:未知 发布时间:2024-11-07 16:25 点击数: 次 次 字体:小 大
20242024

快速导航

文章排行

  • (25-9)关于评选2025年度装饰行业
  • (25-8)关于评选2025年度张家港市
  • (25-6)关于做好夏季高温防暑和安
  • (25-4)关于印发《张家港市家庭装
  • (25-3)关于缴纳2025年度会费的通
  • (25-2)关于协会组织“绽放女神魅
  • (25-1)关于切实做好春节前施工安
  • (24-05)关于做好第13号台风“贝
  • (24-04)2024年度第一次会长工作
  • (24-03)2024关于做好夏季高温防
设为首页|收藏本站|网站全目录|RSS订阅|友情链接

联系单位:张家港市装修装饰行业协会版权所有

地址:张家港市河西路201号一楼 邮编:215600 E-mail: ZJGZXZS@126.com qq群: 241350149

声明: 本网站是:张家港市装修装饰行业协会(商会) 唯一指定的官方网站,未经许可,任何单位和个人都不得抄袭本站内容,违者必纠。

苏ICP备12001792号-1 张装协美居微信平台苏公网安备 32058202010789号